Giới thiệu
Bài viết của hôm nay sẽ làm rõ các tiêu đề của công việc trong thị trường BIM, xem thử các vị trí công việc ứng với chức danh có gì đặc biệt trong mảng này nhé.
Qua đây cũng giúp bạn có một sự lựa chọn hợp lý hơn khi gia nhập làm thành viên của một trong số những công việc này.
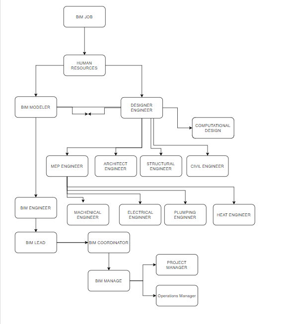
Mình đã vẽ lại một sơ đồ tổng thể cơ bản về các ngành nghề phổ biến như sau :

Nếu có sai sót gì bên dưới mong các tác giả góp ý chỉnh sửa, bài viết sẽ được cập nhật bổ sung thiếu sót liên tục.
Nhóm tuyển dụng
Human Resource
Giang hồ còn gọi là săn đầu người, đây là những người tìm bạn hoặc bạn tìm họ để có một công việc mong muốn, là người đăng các thông tin tuyển dụng và cũng là người quản trị nguồn nhân lực công ty.Mình thấy một số tài liệu không đề cập đến công việc này nhưng thực ra nếu không có vị trí công việc này thì chắc là không được rồi.Việc một công ty có những nhân tài giỏi hay dở đều một phần nhờ người này trước khi vượt qua các vòng phỏng vấn khác.
Ngoài ra, Human Resource cũng giải quyết các vấn đề lương thưởng, nghỉ phép, ốm đau, giấy tờ pháp lý, bảo hiểm, ...
Mình cũng chưa thử phỏng vấn làm Human Resource bao giờ nên có lẽ là sẽ gác lại sớm chuyện này.
Receptionist
Lễ tân, là người phụ trách chào đón khách hàng khi đến công ty.Những người này thường là nữ và thường cũng có nhan sắc.Rất nhiều việc phải làm ở vị trí công việc này như :
- Tiếp đón khách hàng
- Tổ chức tiệc tùng công ty
- Email thông báo cho công ty
- Giới thiệu người mới ....
Nhóm kỹ thuật
Nhóm này nhất định phải có trong một công ty, họ là những người lo lắng cho chiếc máy tính yêu dấu của bạn mỗi ngày.Các nhóm kỹ thuật này sẽ chịu trách nhiệm về cả phần cứng lẫn phần mềm trong nội bộ công ty.
IT Security
Người này thường chịu trách nhiệm liên quan đến một số vấn đề như bảo mật phần mềm, quản trị server, quản lý tài khoản nhân viên công ty,..Nói chung mình thấy ai làm ngành này cũng cực hết, bình thường nhìn ở ngoài rất thảnh thơi nhưng bên trong là một bầu trời lo sợ, vì phải bảo mật đủ thứ, không biết được khi nào thì server chết và phải xuất hiện kịp thời để khắc phục vấn đề.
Tạo lập các bản khôi phục thường xuyên theo ngày hoặc theo tuần khi có sự cố an ninh mạng xảy ra sẽ dễ dàng backup.
IT Manage
Một IT Manage thường giúp khắc phục về sự cố máy tính là nhiều nhất.Ngoài ra còn chịu trách nhiệm như sắp xếp vị trí chỗ ngồi nhân viên mới, cập nhật các phiên bản phần mềm.Xử lý các lỗi về phần cứng, thay thế các thiết bị cũ hoặc hư hỏng,....
Kiểm soát tất cả các phần mềm trên máy tính của bạn để tăng cường bảo mật và trạng thái bản quyền của công ty.
Technical Support
Vị trí này đa phần là hỗ trợ các công việc của một IT Manage khi quá nhiều việc làm không xuể.Ngoài ra họ còn giúp khắc phục một số lỗi chuyên môn hơn về phần mềm của kỹ sư đang làm việc trên đó.Ngoài ra còn hỗ trợ di chuyển máy móc, bảo trì thiết bị,...
Lưu ý : Nếu một công ty không quá lớn thì thường các vị trí này có thể sẽ được tích hợp vào một người.Từ kiêm đi dây mạng, kiểm soát kĩ thuật đến an ninh mạng,...
Việc làm BIM cần họ vì những công việc bên dưới sắp kể ra đây là những công việc dùng đến máy tính.Những người này trao đổi thông tin với nhau qua internet, vì vậy nhóm kỹ thuật chính là phần then chốt trước khi có một nhóm BIM với chức danh gì đó hay phòng BIM tạo lập nên.
Nhóm mô hình hóa thiết kế

BIM Modeler / Design Engineer
Cơ bản ở vị trí này dùng hết phần lớn thời gian của mình để thiết kế, dựng và kiểm soát mô hình 3D sao cho đúng với kỹ thuật và yêu cầu từ khách hàng.Do hệ thống tòa nhà bên trong và kể cả cảnh quan bên ngoài tương đối phức tạp nên sẽ có sự phối hợp của những người ở nhiều mảng kỹ thuật ở mỗi chuyên ngành khác nhau như :
Mechanical Engineer : Kỹ sư cơ khí, người có khả năng am hiểu về các thiết bị máy móc, cơ khí hóa.
Electrical Engineer : Kỹ sư điện, người này thường am hiểu về hệ thống điện của tòa nhà hoặc một công trình xây dựng, các hệ thống điện nặng điện nhẹ hoặc thậm chí là các thiết bị điện.
Plumping Engineer : Kỹ sư ống nước, người này am hiểu về các hệ thống đường ống như ống chữa cháy, ống nước thoát, ống nước cấp hay thậm chí là cả ống nước mưa ống ngầm,....
Heat Engineer: Kỹ sư nhiệt, người này chuyên về các hệ thống sưởi, hệ thống lạnh và các quy trình vận hành , lắp đặt, thiết kế ống gió với từng loại khác nhau như các hệ thống thông gió và điều hòa không khí, tải nhiệt của các thiết bị,cách kết bố trí kết nối ,....
Tất cả các nhóm trên có thể được thực hiện trên cùng một người nếu quy mô công ty nhỏ hoặc người đó có khả năng đảm nhiệm của tất cả các chuyên ngành trên.Vị trí này gọi là MEP Engineer.(Mechanical-Electrical-Plumping)
- Architect Engineer : Kiến trúc sư, thường thì sẽ có thêm nhiều mảng nhỏ như kiến trúc quy hoạch, kiến trúc cảnh quan, kiến trúc công trình.Những người này có đầu óc sáng tạo bay bổng cao, ngoài ra còn có rất nhiều máu nghệ thuật, bởi vậy mà mỗi công trình họ thiết kế ra đều mang một ý nghĩa riêng.Kiến trúc sư là người trau chuốt và thổi hồn cho rất nhiều mặt tiền mang tính thẩm mĩ cao.

- Structural Engineer : Kỹ sư kết cấu, am hiểu thiết kế, phân tích kết cấu bê tông, thép..., lập bảng tính toán, bản vẽ, dựng mô hình 3D.

Civil Engineer : Kỹ sư hạ tầng, am hiểu về hạ tầng kỹ thuật như hệ thống đường giao thông, san lấp địa hình, thoát nước hạ tầng, đo đạc hiện trạng ,...
Computational Design Engineer : Người này thường am hiểu về cả máy móc lẫn phần mềm, đa số sử dụng các phần mềm chuyên dụng để thiết kế tính toán.Ngoài việc xử lý được những hình học phức tạp họ còn giúp sáng tạo ra những công trình hoàn toàn mới lạ với sự thay đổi tham số nhanh chóng.
BIM Engineer

Vị trí này đại diện cho mỗi chức danh đã giới thiệu chi tiết bên trên.Đa số công ty chọn chức danh chung chung này và mình cũng chưa rõ lý do tại sao.Việc này cũng khiến không ít ứng viên phải chịu cảnh nhận việc sai với khả năng mình đang làm.
BIM Leader
Với nhiều vị trí công việc như vậy nên chắc chắn sẽ có người đứng ra để quản lý những nhóm đó.Những người này thường được gọi là Team Leader với kiến thức đủ khả năng để đưa ra vấn đề và lên phương án hoàn thành công việc trong thời gian chỉ định dưới sự quản lý tiến độ của một BIM manager.
Điểm mạnh của Team Leader chính là nhìn ra mỗi thành viên của mình đang quản lý mạnh ở chỗ nào và khều trúng chỗ đó, giúp tăng năng suất tiến độ của dự án.
Team Leader còn là đòn bẩy về học thuật, chuyên xử lý các vấn đề kỹ thuật mà phải những người có kinh nghiệm mới có thể giải quyết được.
Ngoài những vấn đề kể trên, khi có dự án mới thì Team Leader cũng sẽ khởi tạo dự án ngay từ đầu phù hợp với tiêu chuẩn công ty.
Nhóm quản lý
BIM Coordinator

Còn được gọi là điều phối BIM.Ngay cả cái tên cũng đã nói lên được phần nào công việc này, mở rộng ra : điều có thể hiểu là điều chỉnh, và phối có thể hiểu là phối hợp.
Nói nôm na là một người có rất nhiều kiến thức về điều phối trực tiếp vòng đời dự án, chịu trách nhiệm kết hợp các mô hình từ những ông ở trên lại, kiểm tra mô hình từ bên tư vấn xem sai sót chỗ nào không để khắc phục và xử lý kịp thời.
Kiểm soát các lỗi xung đột,các yêu cầu mới từ khách hàng trong mô hình nếu có xảy ra và gửi xuống cho team lead giải quyết, team lead đưa cho member giải quyết.Đôi khi gấp quá thì điều phối tự xử luôn.
Chuyên xử lý các cuộc đụng độ giữa các ông ở trên để dự án chạy đúng tiến độ.Ngoài ra việc lưu trữ dữ án mô hình cũng được hoàn tất bởi người điều phối này.Các nền tảng lưu trữ thường là BIMCloud, BIM360, GoogleDrive, OneDrive,...
Điều phối BIM thường sẽ phải họp rất nhiều để hiểu được sự thay đổi liên tục của dự án.
Điều phối BIM đôi khi còn gánh team nữa nhé 😄
Project Manage

Ở vị trí này không còn thời gian đề ngồi thiết kế nữa mà chăm chú vào việc sắp xếp, kiểm tra dự án và quản lý dự án đúng tiến độ.Người quản lý dự án cũng được tính là người cuối cùng kiểm tra để đưa sản phẩm đến tay khách hàng.
Người thường xuyên đưa ra kế hoạch dự án A,B,C bao nhiêu người, thời gian tiến độ bao lâu cho dự án đó.
Đề xuất quy trình làm việc của một dự án thậm chí là quy trình nội bộ cho công ty.
Tạo lập và kiểm soát các tiêu chuẩn của dự án.
Có thể nói quản trị dự án có tình yêu thắm thiết với quản trị nhân lực khi nhóm chưa đủ người để phân bổ và thực hiện dự án.
Như vậy có thể nói đến vị trí này người quản lý hầu như sẽ quản lý cả về con người và về dự án.Một vấn đề hết sức đau đầu bởi vậy mà chỉ những người lâu năm trong nghề mới có khả năng đảm nhận cho vị trí công việc này.
Nhóm nghiên cứu phát triển

Nhóm này khá phức tạp , họ là những người được nuôi dưỡng sau hàng năm trời theo thời gian với các vị trí ở trên là đa số.Chỉ có một số ít là từ mảng IT chuyển qua.Một số nghiên cứu sinh từ các trường đại học kết hợp với doanh nghiệp cũng được tính vào nhóm này.
Research And Development(R&D)
Khái niệm này chỉ là một chức danh cho một công việc nghiên cứu chung chung mà không định hình trước được.
Thường vị trí này sẽ nghiên cứu về những yêu cầu mà bên trên giao xuống nhằm phát triển quy trình hoặc năng lực công ty.
BIM Technologist
Công việc này đòi hỏi người kỹ sư có một sự am hiểu về cả kỹ năng kỹ thuật lẫn công nghệ cụ thể.
Việc áp dụng một công nghệ hoặc một quy trình công nghệ vào dự án đa số được đề xuất từ những người này.
Các yêu cầu thực hiện có thể đảm nhận từ các vấn đề của điều phối BIM rồi từ đó đưa ra hướng giải quyết phù hợp.Đơn giản vì có một số vấn đề dùng công nghệ để giải quyết sẽ nhanh hơn gấp nhiều lần so với sự thủ công của cả nhóm.
Người am hiểu về viết mã và khả năng lập trình ứng dụng.
Am hiểu về các công nghệ mới, đặc biệt là đánh hơi rất nhanh những công nghệ mới ra và chắt lọc lựa chọn công nghệ phù hợp vào dự án.
Cũng tùy vào công ty mà vị trí này còn có một số nghiên cứu dự án phát triển nội bộ hoặc một dự án thử nghiệm về công nghệ.
BIM Developer
Vị trí này đa số là tập trung vào các phần mềm và công cụ tự động, công cụ quản lý.
Viết mới và bảo trì các phần mềm theo tiêu chuẩn công ty.
Tham gia nghiên cứu phát triển ứng dụng phục vụ công việc và số hóa.
Software Engineer

Là một người áp dụng các nguyên tắt, nguyên lý thiết kế của công nghệ phần mềm vào những việc như:
Thiết kế kiến trúc phần mềm
Phân tích, đánh giá các yêu cầu từ khách hàng
Tìm bug
Giải thuật, cấu trúc dữ liệu
Kết nối dev lại để viết code
Kiểm tra trước khi bàn giao product
Ngoài ra kỹ sư phần mềm còn thường xuyên bảo trì và nâng cấp các bản vá cập nhật trên sản phẩm.
BIM Specialist
Công việc này bao gồm sự giao thoa của các nhóm nghiên cứu ở trên.Có thể nói ăn chơi đủ thứ món vị trí nào cũng có thể làm được.
Chỉnh sửa, cập nhật các tài liệu hướng dẫn, thư viện mới.
Đảm nhận việc hướng dẫn đào tạo nội bộ công ty về các phần mềm, xử lý các vấn đề khó khăn nội bộ của nhóm mô hình hóa và thiết kế.
Viết ứng dụng hoặc quy trình để phục vụ các nhu cầu thực tế của kỹ sư,bảo trì dự án, kiểm thử, đôi khi là cả việc giới thiệu công nghệ mới cho khách hàng.
Nhiều lúc hứng quá cũng kim luôn Speaker luôn nếu khả năng thuyết trình tốt.
Thích chia sẻ kiến thức thì viết blog như mình đây, nhiều lúc có người còn nhờ tuyển dụng nên biến thành săn đầu người lúc nào không hay 😛
Researcher
Vị trí này sẽ rất ít tập trung vào các thông tin bên trên mà sẽ tập trung vào tìm ra những giải pháp, những hướng đi mới giúp công ty trong tương lai xa.Ví dụ như một nghiên cứu chuyển từ bản vẽ tay sang bản vẽ máy với AI chẳng hạn.

3 nhóm bên dưới này khi nào có thời gian mình sẽ nói chi tiết , hiện tại mình cũng đang băn khoăn không biết có nên quăng vào đây không nữa.Vì cơ bản công việc này đều là các công việc của các nhà khoa học dữ liệu.Tuy nhiên trong những năm tiếp theo sẽ có những nghiên cứu đột phá giao thoa từ khoa học dữ liệu với lượng thông tin dữ liệu mô hình lớn đến cực lớn từ BIM.Lúc đó sẽ cần những con người này để giải quyết bài toán phân tích dữ liệu đó.Và việc đó đã đi khá xa so với khuôn khổ của bài viết này.

Data EngineerData ScientistData Analyst
Nhóm giáo dục
BIM Enthusiast
Là một người chuyên truyền giáo các đạo BIM đến mọi người, các ý tưởng hoặc các mẹo hay ho nào đó.Người này thường tham gia vào các bài nói chuyện, các bài hội nghị bàn tròn hoặc các buổi chia sẻ nói chung và công ty nói riêng.
Mình cũng thấy rất nhiều BIM Enthusiast viết sách ứng dụng với niềm đam mê của họ.
BIM Consultant
Là người ăn nói lưu loát và khả năng thuyết trình tốt.
Dễ dàng tìm thấy trên các diễn đàn hoặc một bài nói ở một sự kiện nào đó.
Tư vấn BIM là một người am hiểu rất nhiều về quy trình, tiêu chuẩn BIM, cách tổ chức vận hành và cả vòng đời của một dự án từ khi bắt đầu đến khi kết thúc.
Thường những người tư vấn sẽ truyền bá kiến thức hoặc tìm kiếm dự án, hướng dẫn các quy trình cho bên đối tác hiểu rõ hơn về dự án mà họ chuẩn bị đầu tư.
Ngoài những ý chính nên trên, một số công ty còn tuyển dụng vị trí này cho việc giới thiệu sản phẩm phần mềm kỹ thuật do chính công ty viết ra và các quy trình hướng dẫn cụ thể với khách hàng.
Nhóm tự phát
Freelancer
Nhóm này cực kì năng động và phức tạp, họ trú ẩn ở khắp nơi trong mỗi công ty, một số thì làm tự do tại nhà.Đa phần là nhận dự án rồi đánh lẻ.Những phần tử này cực kì nguy hiểm vì ở họ có những kiến thức ghê sợ mà ít người có được điển hình như : Làm như trâu, chịu khó, kiến thức đa lĩnh vực và mối quan hệ bạn bè rộng lớn.Đặc biệt là họ là những người chỉ gặp khi bạn có dự án và mời họ cộng tác.Bởi vậy đừng xem thường anh ta nhé, có thể anh ta biết hầu hết các công việc ở trên đấy.Đơn giản vì mình đã cộng tác với rất nhiều Freelancer núp lùm trong đó.
Nhóm này thường rất ít lộ mặt và cũng rất ít được đề cập vào các tài liệu nghiên cứu.Đa số họ đều muốn có thêm thu nhập hoặc quản lý độc lập thời gian tại nhà.
Tổng kết
Cuối cùng thì các ngành nghề tạo nên cũng giúp cho các bộ máy vận hành trơn tru hơn mà thôi, thiếu một nhóm là thiếu đi một năng lực. Công ty càng nhỏ trách nhiệm càng lớn, vị trí càng lớn trách nhiệm càng cao.