Introduction
The AEC data model is a set of capabilities and data structures that establishes a shared language across the lifecycle of a project, connecting planning to design to construction to operations. It delivers open data access to enable fluid data collaboration across propriety tools.
The AEC Data Model API is a set of GraphQL APIs that provides direct cloud access to granular design data without the need to write application plugins or additional processing to retrieve data.
Although the beta version has been released for quite some time, I haven't had much free time to share with you the details on how to use it and its limitations. Today, we will explore some interesting basics of the AEC Data Model API.

Why AEC Data Model & GraphQL ?
- Fetch the exact required data: With REST, endpoints often return a fixed set of data. However, with GraphQL, you can specify exactly what data you want from the server. This reduces unnecessary data and makes the application more efficient.

Reduce the number of requests: In REST, you may need to send multiple requests to different endpoints to gather enough data for a page or feature. With GraphQL, you can combine multiple data sources into a single request, reducing the load on both the client and the server.
Suitable for complex data structures: If your application has complex data relationships (e.g., an article with many comments, and each comment with a user), GraphQL allows you to query this data structure easily without needing multiple requests.
Eliminate under-fetching and over-fetching: Under-fetching happens when an API doesn’t return enough data, forcing you to make additional requests to gather what’s needed. Over-fetching happens when the API returns too much unnecessary data. GraphQL allows you to fetch the exact amount of data you need, no more, no less.
Automatic documentation: The GraphQL schema is self-describing, meaning tools like GraphQL can automatically generate documentation for your API without additional effort.
Easily extendable: With REST, extending the API can be complex, requiring the creation of multiple new endpoints. With GraphQL, you can simply add new fields to the schema without changing how existing queries function.
What you need to do make sure it work well ?
Make sure you setup your project with Revit version 2024 or later
Make sure you are using authentication 3 leggend
Make sure you active AEC Data Model in Acc Admin Account.
Make sure you tune on allow
AEC Data Model APIin Autodesk Platform Services App.Make sure you added
clientidHKVjhUXySDGLGJimolxAgDdpoCuZLlqlto integration.Make sure region is supported with your account.
To know more about details, please visit Before Begin
Try with AEC Model API
Let's try with basic api, what we need to do just is focus on change query and variable input with same endpoint.
- With Authentication 3Leg, you can use aps-toolkit to easy get token by install with command
pip install aps-toolkit --upgrade
from aps_toolkit import Auth
token = Auth().auth3leg() # Assuming this fetches a valid tokenAnd then now, you can try with GetHubs :

import requests
url = 'https://developer.api.autodesk.com/aec/graphql'
# Define headers with Authorization and Content-Type
headers = {
'Authorization': f'Bearer {token.access_token}',
'Content-Type': 'application/json',
'Region': 'US' # Optional, depending on your API setup
}
# GraphQL query for fetching hubs
data = {
"query": """
query GetHubs {
hubs {
results {
id
name
}
}
}
"""
}
response = requests.post(url, headers=headers, json=data)
data = response.json()Try with get GetProjects :

url = 'https://developer.api.autodesk.com/aec/graphql'
# Set the headers
headers = {
'Authorization': f'Bearer {token.access_token}', # Replace with your actual token
'Content-Type': 'application/json'
}
# Set the GraphQL query and variables in the payload
data = {
"query": """
query GetProjects($hubId: ID!) {
projects(hubId: $hubId) {
results {
id
name
hub {
id
name
}
}
}
}
""",
"variables": {
"hubId": f"{hub_id}" # Replace with your actual hubId
}
}
# Make the POST request
response = requests.post(url, headers=headers, json=data)
data = response.json()['data']['projects']['results']Try with GetElementGroupsByProject
headers = {
'Authorization': f'Bearer {token.access_token}',
'Content-Type': 'application/json',
'Region': 'US' # Optional, depending on your API setup
}
query = """
query GetElementGroupsByProject($projectId: ID!) {
elementGroupsByProject(projectId: $projectId) {
pagination {
cursor
}
results {
name
id
alternativeIdentifiers {
fileUrn
fileVersionUrn
}
}
}
}
"""
# Set the projectId you want to query
variables = {
"projectId": f"{project_id}" # Replace with your actual project ID
}
# Send the POST request with the query and variables
response = requests.post(url, headers=headers, json={'query': query, 'variables': variables})
response.raise_for_status() # Raise an error for bad HTTP responses
# Parse the JSON response
json_data = response.json()Try with get elements from category, in this case I try get all Furniture elements.

headers = {
'Authorization': f'Bearer {token.access_token}',
'Content-Type': 'application/json',
'Region': 'US' # Optional, depending on your API setup
}
# Define the GraphQL query and variables
query = """
query GetElementsFromCategory($elementGroupId: ID!, $propertyFilter: String!) {
elementsByElementGroup(elementGroupId: $elementGroupId, filter: {query:$propertyFilter}) {
pagination {
cursor
}
results {
id
name
properties {
results {
name
value
definition {
name
units {
id
name
}
}
}
}
references{
results{
name
displayValue
value{
properties{
results{
name
value
displayValue
}
}
}
}
}
referencedBy(name: "Type"){
results{
id
name
properties{
results{
name
value
}
}
}
}
}
}
}
"""
# Set the variables (you need to provide the actual elementGroupId and propertyFilter)
variables = {
"elementGroupId": f"{element_group_id}", # Replace with your actual element group ID
"propertyFilter": "property.name.category==Furniture" # Replace with your property filter property.name.category==Walls
}
# Send the POST request with the query and variables
response = requests.post(url, headers=headers, json={'query': query, 'variables': variables})
data = response.json()In general testing, API is working well.
How to get Type and Instance Elements ?
You can use elementsByElementGroup with custom filter to get Type and Instance elements, let's try with example Walls :
headers = {
'Authorization': f'Bearer {token.access_token}',
'Content-Type': 'application/json',
'Region': 'US' # Optional, depending on your API setup
}
# Define the GraphQL query and variables
query = """
query ($elementGroupId: ID!, $propertyFilter: String!) {
elementsByElementGroup(
elementGroupId: $elementGroupId
filter: { query: $propertyFilter }
pagination: {limit: 5}
) {
pagination {
cursor
}
results {
id
name
properties {
results {
name
value
}
}
referencedBy(name: "Type") {
pagination {
cursor
}
results {
id
name
alternativeIdentifiers {
externalElementId
}
properties {
results {
name
value
}
}
}
}
}
}
}
"""
# Set the variables (you need to provide the actual elementGroupId and propertyFilter)
variables = {
"elementGroupId": f"{element_group_id}", # Replace with your actual element group ID
"propertyFilter": "'property.name.category'=contains=Walls and 'property.name.Element Context'==Type'" # Replace with your property filter property.name.category==Walls
}
# Send the POST request with the query and variables
response = requests.post(url, headers=headers, json={'query': query, 'variables': variables})
data = response.json()
if response.status_code != 200:
print(data)
raise ValueError('Error')
d = data['data']['elementsByElementGroup']['results']
df = pd.json_normalize(d)
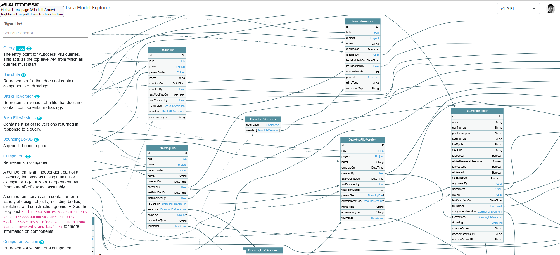
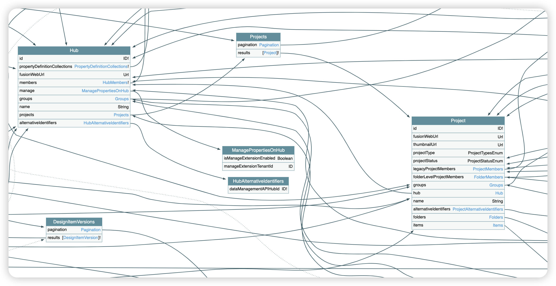
df.head()How you know snoop schema ?
Yes, you can visit into MFG AEC Data Model Explore to lookup schema relation and custom your query:

Let's try with one example to see relation between Hubs and Projects :

How to transform data to DataFrame ?
You can use pandas to transform data to dataframe, let's try with GetElementsFromCategory :
import requests
import pandas as pd
response = requests.post(url, headers=headers, json=data)
data = response.json()['data']['projects']['results']
df = pd.json_normalize(data)
dfIn the case you want transform data of element by category to dataframe, with example Furniture :
response = requests.post(url, headers=headers, json={'query': query, 'variables': variables})
data = response.json()
d = data['data']['elementsByElementGroup']['results']
df = pd.json_normalize(d)
for _, row in df.iterrows():
id_value = row["id"]
name_value = row["name"]
json = row['properties.results']
df_json = pd.json_normalize(json)
df_data = df_json[['name', 'value']]
df_data = df_json[['name', 'value']].drop_duplicates(subset=['name'])
single_dict = df_data.set_index('name').T.to_dict('records')
# create new key and set value
single_dict[0]['id'] = id_value
single_dict[0]['name'] = name_value
df_type_json = pd.json_normalize(row['references.results'])
if len(df_type_json) > 0:
# print(dict_type)
dict_type = df_type_json.set_index('name').T.to_dict('records')
for key, value in dict_type[0].items():
single_dict[0][key] = value
df_single = pd.DataFrame.from_dict(single_dict)
df_result = pd.concat([df_result, df_single], ignore_index=True)
df_result.head()Observations on the API
The API still has several limitations, but it's a powerful tool for integrating data without spending excessive time on maintenance.
- You can retrieve complex custom data with a single entry point using GraphQL.
- It's easy to make API calls from different programming languages.
- Currently, there are limitations with geometry support.
- Sometimes, the developer feels confused with the schema and how to query data. It's complex and requires a lot of time to understand.
While I'm uncertain how it will improve in the future, it's definitely worth exploring.